Selo Prefeitura de Juiz de Fora
Juiz de Fora Previdência - JFPREV
DOCUMENTOS
• Análise de Déficit Atuarial (V1) Abrir
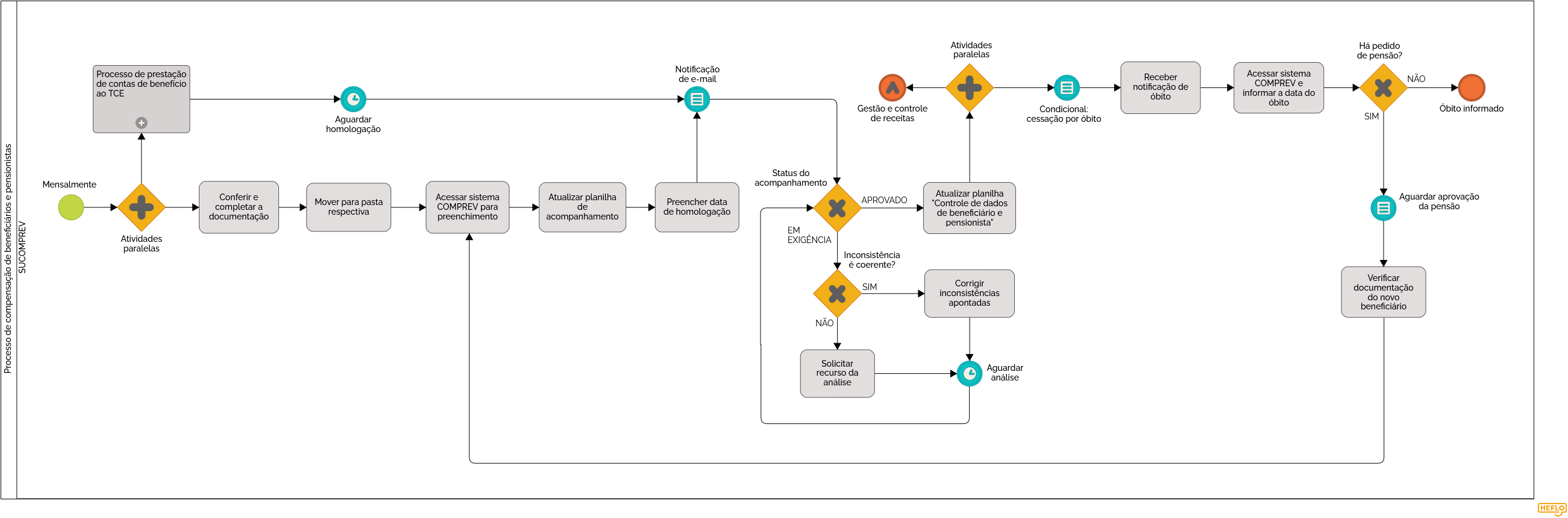
• Compensação Previdenciária (COMPREV) (V1) Abrir
• Compras e Contratações (V1) Abrir
• Comunicação de Óbito de Servidores Pensionistas e Regularização Previdenciária (V1) Abrir
• Concessão de Benefício de Pensão (V1) Abrir
• Concessão de Benefícios de Aposentadoria (V1) Abrir
• Elaboração do Orçamento Anual (V1) Abrir
• Eleição Eletrônica dos Conselhos JFPREV (V1) Abrir
• Envio de Remessas ao TCE (V1) Abrir
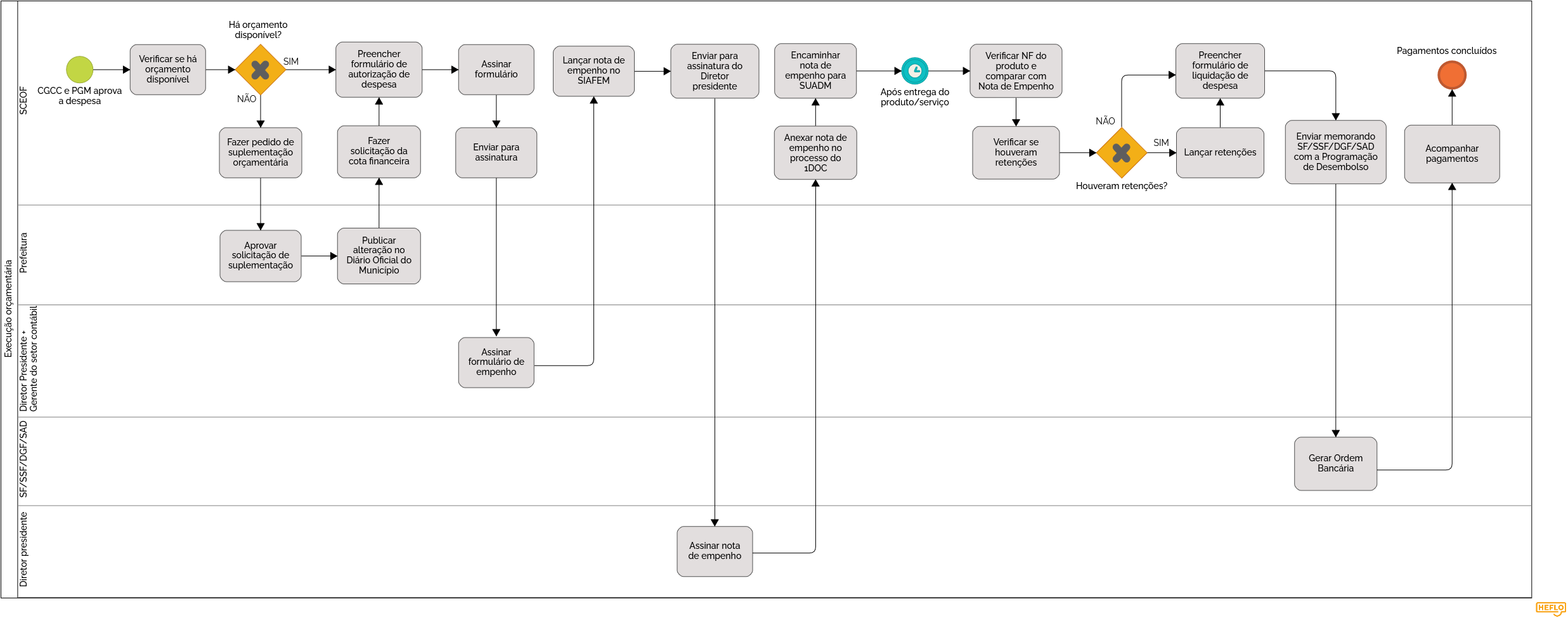
• Execução Orçamentária (V1) Abrir
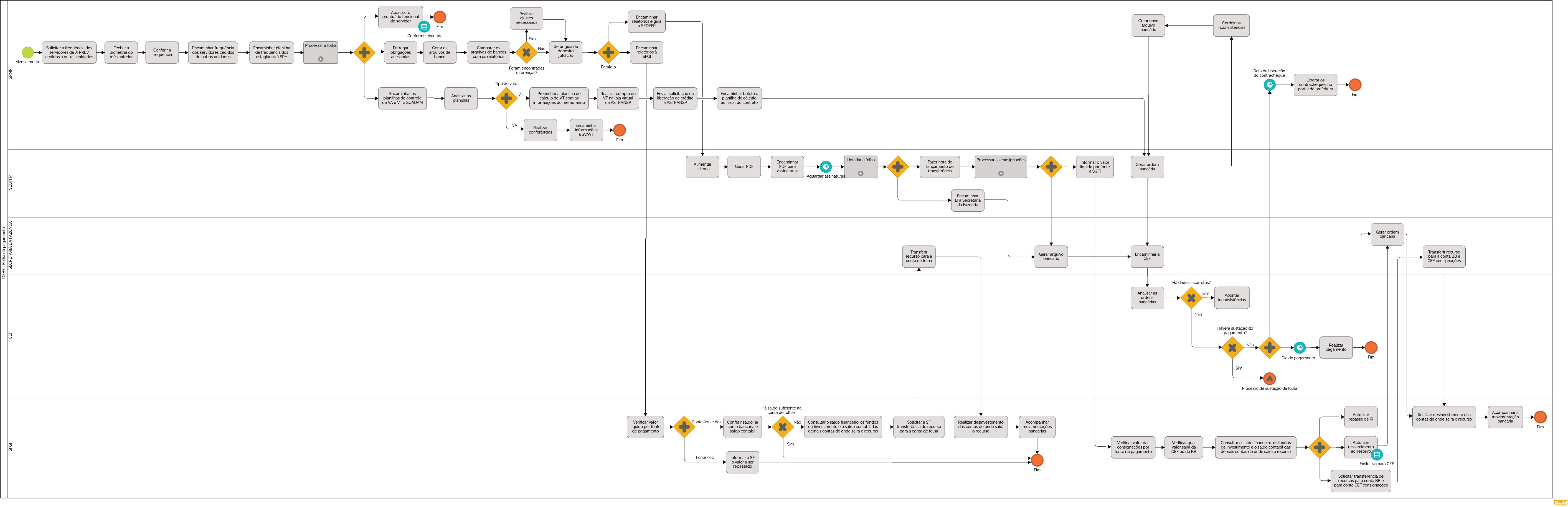
• Folha de pagamento (V1) Abrir
• Folha de Pagamento de Inativos (V1) Abrir
• Folha de Pagamento dos Ativos JFPREV (V1) Abrir
• Gestão de Alienações Imobiliárias (V1) Abrir
• Gestão e Controle de Receitas (V1) Abrir
• Pagamento de Consignações da Folha (V1) Abrir
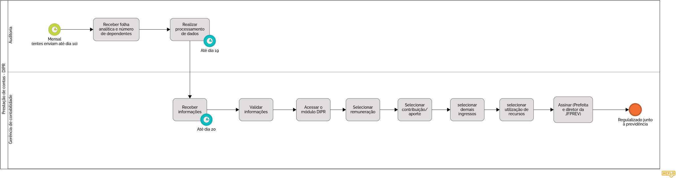
• Prestação de Contas - DIPR (V1) Abrir
• Prestação de Contas DAIR - investimentos (V1) Abrir
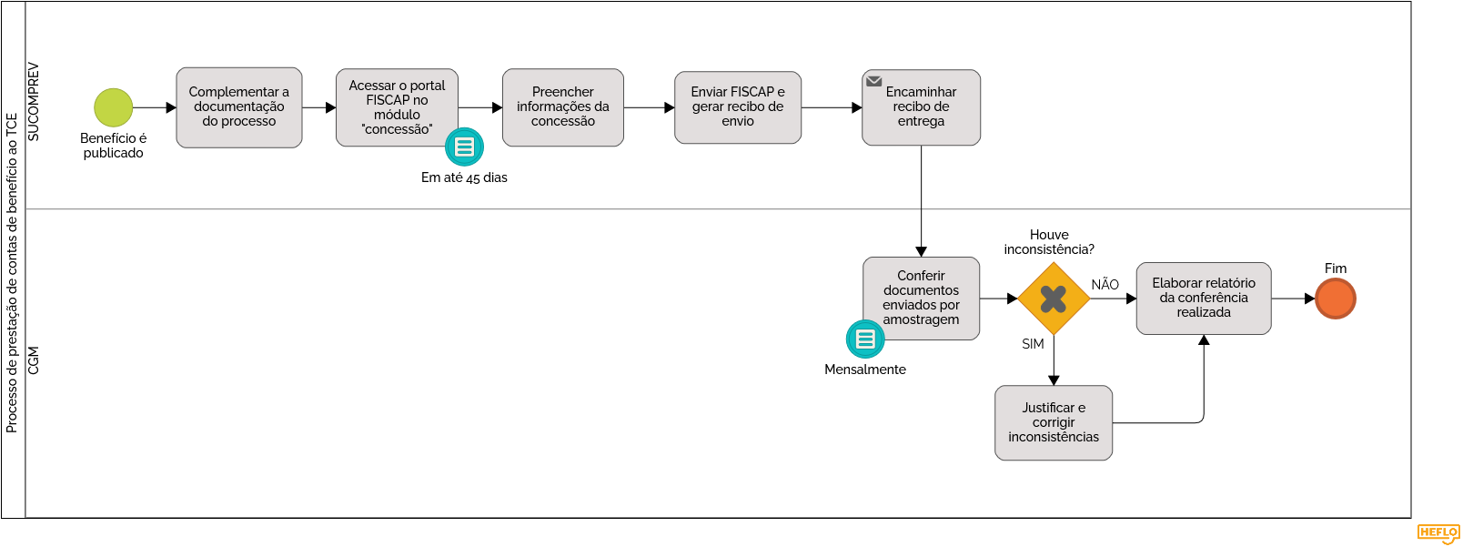
• Prestação de Contas de Benefícios ao TCE (V1) Abrir
• Procedimentos Operacionais Padrão - POP (v1) Abrir
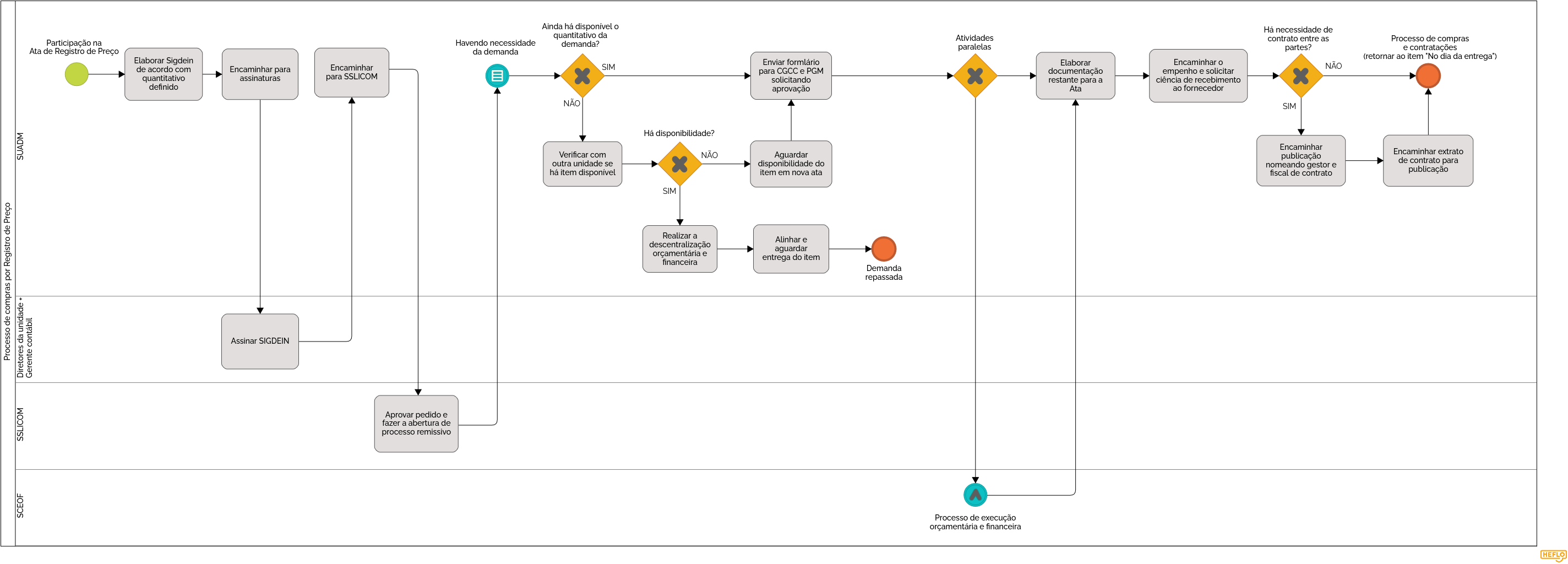
• Processo de Compras por Registro de Preço (V1) Abrir
• Processo de Controle de Patrimônio e Almoxarifado (V1) Abrir
• Processo de Renovação de Contrato (V1) Abrir
• Recadastramento Anual (V1) Abrir
• Relatório Mensal de atividades da Diretoria Executiva (V1) Abrir
• Subprocesso de Compras por Dispensa de Licitação (V1) Abrir
ENDEREÇO
Av. Barão do Rio Branco, 2390/18º andar – Centro.
Telefone: (32)3239-2662
CEP: 36.016–310 – Juiz de Fora – MG
Prefeitura de Juiz de Fora
Av. Brasil, 2001 | Centro - Juiz de Fora/MG - CEP: 36060-010
Todos os direitos reservados. Copyright © 2021 - Site versão 3.2

Razão Social: Municipio de Juiz de Fora
E-mail: institucional: naoresponda@pjf.mg.gov.br
Telefone: (32) 3690-7001
CNPJ: 18.338.178/0001-02