
PLANO DIRETOR PARTICIPATIVO - METODOLOGIA
Para a operacionalização da política de desenvolvimento urbano de Juiz de Fora o município foi divido em duas macro categorias de territórios de planejamento, uma corresponde à área urbana do distrito sede que está subdividida em 8 regiões de planejamento, a outra abrange todo o restante do município, inclui os núcleos urbanos e áreas rurais.
A definição das RP urbanas foram definidas considerando critérios fundamentais para a discussão do planejamento tais como pertinência de incentivo/restrição de ocupação e outros interesses estratégicos a saber cultural, ambiental, social, econômico e urbanístico.


A revisão do Plano Diretor, na perspectiva participativa, é uma atividade complexa porque envolve construção compartilhada desse documento onde muitos segmentos opinam. Chegar a uma síntese, a um consenso que equilibra todas as contribuições e interesses é uma tarefa difícil que exigirá muito esforço, mas que terá como resultado um produto, sem dúvida, mais rico e adequado para o município.
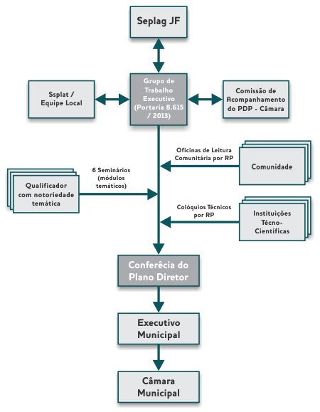
Para a elaboração do Plano Diretor, na sua versão participativa, estão previstos diferentes níveis de contribuições que terão momentos pontuais para serem geradas, as quais podemos classificá-las como técnicas internas e externas e comunitárias.
As contribuições técnicas internas decorrem do grupo de servidores da própria Prefeitura que, desde 2013, vem levantando dados em campo e em seus próprios cadastros, organizando-os e interpretando-os para produzir uma leitura técnica interna do território municipal;
As contribuições técnicas externas são aquelas de procedência de Órgãos/Instituições técnicas, externas à Prefeitura e que surgirão dos eventos denominados COLÓQUIOS TÉCNICOS;
As contribuições comunitárias virão da população e serão colhidas nas reuniões regionais, isto é, oito OFICINAS urbanas e três OFICINAS distritais, além daquelas coletadas através das urnas que ficarão, por um determinado período, disponíveis nas comunidades e através do site do Plano Diretor Participativo.

As contribuições de todos os níveis produzirão conhecimento das diversas comunidades, que uma vez analisados e interpretados na sua procedência, pertinência e capacidade indutora de mudanças positivas e adequadas para o território, produzirão proposições que serão, no seu conjunto, apreciadas pela população em uma CONFERÊNCIA final.
